WeeHive
2025-02-25
A Collaborative Beekeeeping Solution for Uncertain Climate Era
WeeHive is an innovative smart beekeeping platform designed to cater to the needs of beekeepers in China. The platform consists of a bee hive monitoring hardware system and a user-friendly WeChat mini-program that helps beekeepers monitor Bee hive data.
WeeHive won the 2023 Young Climate Prize, 2023 China Internet Plus Competition Bronze Price, and the project is selected to be presented on IDEO and MIT Climate Energy Price Conference. Now it received MIT Sandbox Innovation Fund and continue developing to the next phase.
Prototype Phase





Product Development Phase






Technical Implementation Phase
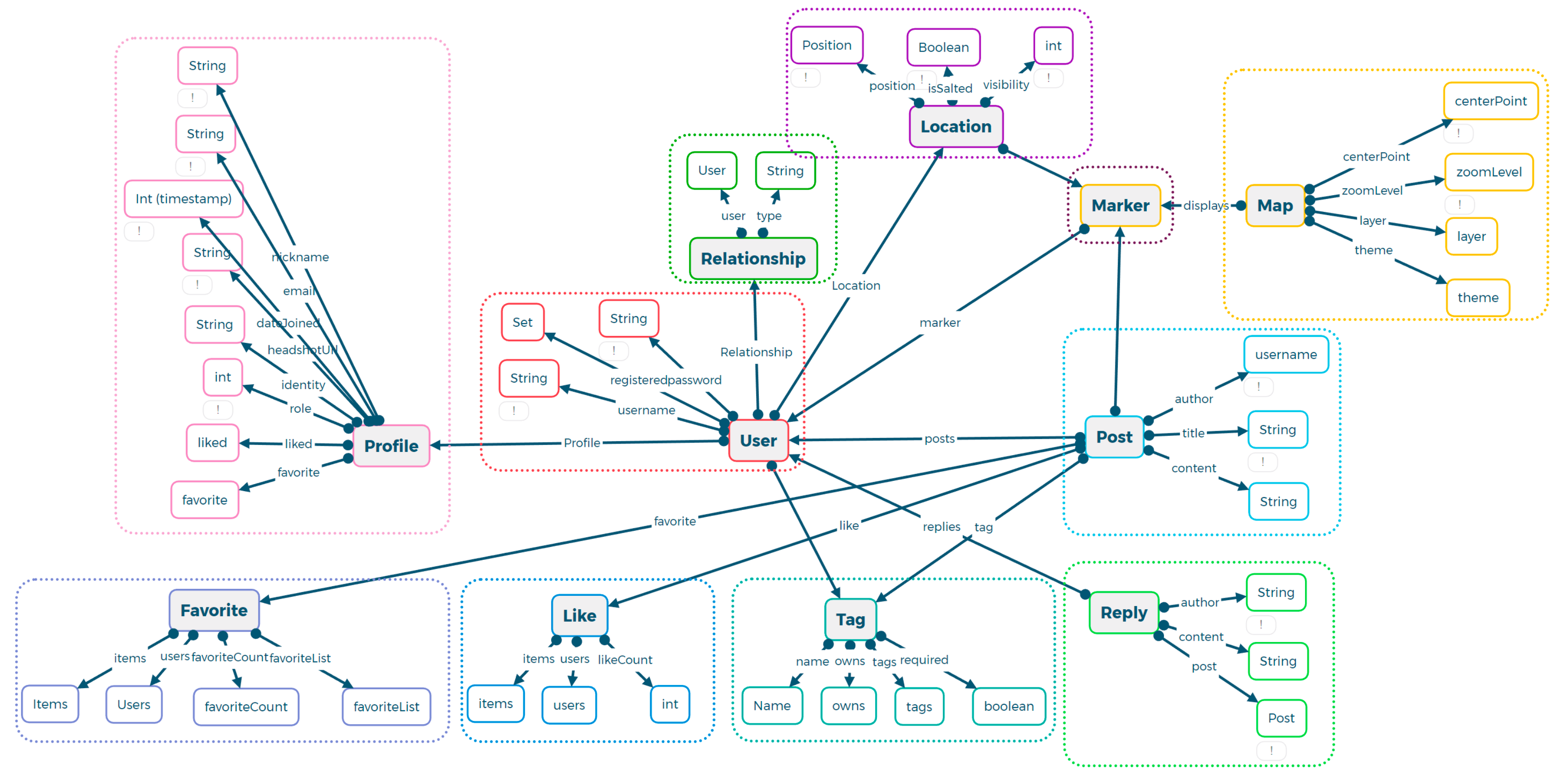
Backend Design Document
app WeeHive
concepts
User
Profile [User.User]
Relationship [User.User]
Session [User.User]
Post [User.User]
Reply [Post.Post, User.User]
Tag [Post.Post / User.User] // how to define a concept that can be applied to both?
Favorite [Post.Post]
Like [Post.Post]
Map
Marker[User.User] // to display the sentiment calculated from reactions for each post.
Location [User.User]
Nearby [User.User]
Frontend Design Document

Fig.1 Current Wireframe
Features and Reactive Components
Responsible Layout
I use CSS to create two versions of layout, one for desktop use and one for mobile use. They considered the us

User statistics & Abstracted map
This hexagonal map is an entrance to show the current user number and a quick switch for the user to enter that region. The user can click on one of the hexagons and after an animation the user will be directed to the selected region central of the map.

Interactive Map
Powered by leaflet, the app provides a multi layer map that can allow users to view vegetation cover and a fun to watch watercolor map

Like/Favorite buttons
User can like and favorite a post or reply by clicking the icons. The icons will update its appearance to show its states. It will also update the like counts automatically.

Post filtering function
By pressing the filter button, the user can filter out different types of posts
Notice the icons are automatically calculated by the type of the post

Relationship : following and user filtering
